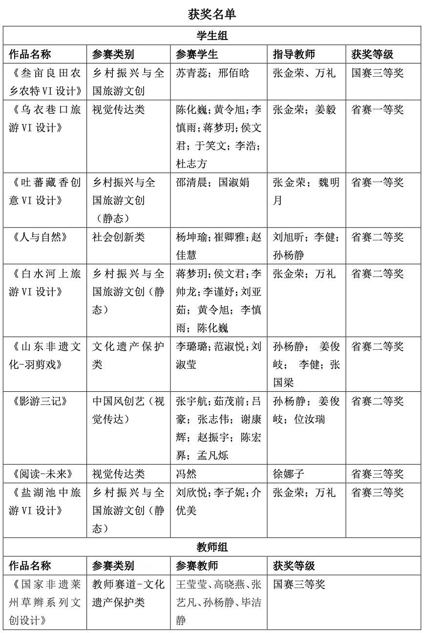
本站讯 近日,第十七届中国好创意暨全国数字艺术设计大赛获奖名单公布,我校艺术设计学院再创佳绩,多部参赛作品荣获奖项。其中,学生组获国赛三等奖1项、省赛一等奖2项、省赛二等奖4项、省赛三等奖2项;教师组获国赛三等奖1项。获奖作品类型涵盖平面、文创、动画、短视频等多个领域。
中国好创意暨全国数字艺术设计大赛,是入选中国高等教育学会发布的《全国普通高校学科竞赛排行榜》赛项,已经连续举办17届,是我国第一个以数字艺术为核心,在艺术设计、数字媒体、数字技术等专业领域里的综合性赛事。本届大赛共有1472所学校参赛,参赛作品数量达136460件。
本次大赛分为学生组和教师组,面向全国进行作品征集。经过省赛、国赛的紧张比拼和激烈角逐,我校艺术设计学院万礼、张金荣老师指导的苏青蕊、邢佰晗同学的作品《叁亩良田农乡农特VI设计》获得国赛高职组(乡村振兴组)三等奖。王莹莹、高晓燕、张艺凡、孙杨静、毕洁静老师的作品《国家非遗莱州草编系列文创设计》获得国赛教师组(文化遗产保护类)三等奖。除此之外,另有八项学生组作品在学院各专业老师的指导下分获省赛一、二、三等奖。
艺术设计学院近年来在学校的大力支持下,在各类比赛中屡获佳绩。此次比赛成果充分展现了学院良好的教学水平、师生扎实的专业素养和师生共进的求知精神与品质。大赛对学院开展创新创业人才培养,推进“以赛促学、以赛促教”起到了积极示范作用。通过参赛激发师生创新能力,培养学生团队合作精神,切实提高人才培养成效,推动学院专业水平和能力的全面提升。(通讯员:鲁健 撰稿:刘旭昕 审核:位汝瑞 王海涛 梁倩 值班审核:成雪)
